Skip to content

Execution statuses

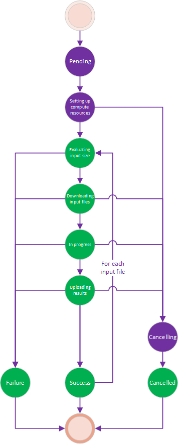
An engine execution can have one of the following statuses:

Status Description
Pending The execution has been created
SettingUpComputeResources Assigning and preparing the compute resources needed for running the execution
EvaluatingInputSize The size of the input files is being checked, to ensure that the pool chosen by the user satisfies the memory requirements for running the current execution
DownloadingInputFiles The files specified by the user as inputs to the execution are downloaded to the compute node on which engine execution will be performed
InProgress The engine is currently executing one of the setup files specified in the list of inputs
UploadingResults The files created by the engine during execution (e.g., result and log files) are being uploaded to the outputLocation
Success Execution has finished successfully
Failure Execution has finished unsuccessfully
Cancelling Execution is in the process of being cancelled, as result of a user action
Cancelled Execution has been cancelled by the user
Deleting Execution is about to be deleted

Execution status transitions

EngineStatesTransitions.png